中国·0638太阳集团(Macau)股份有限公司-Official website
0638太阳集团官网
有困难找书记院长
学校主页
首页
学院概况
学院简介
现任领导
机构设置
党建引领
党建动态
主题教育
理论学习
师资队伍
师资概况
博硕导师
人才招聘
师资名录
本科生教育
培养动态
专业建设
校企合作
研究生教育
学位点简介
培养动态
科学研究
科研动态
科研平台
成果推介
学术讲座
学生工作
学工动态
学生风采
创新创业
招生就业
研究生招生
本科生招生
就业服务
校友专栏
工作动态
校友风采
ASIIN
MCTI Programme
通知公告
学院首页
学院动态
通知公告
当前位置:
首页
>
学院首页
>
通知公告
正文
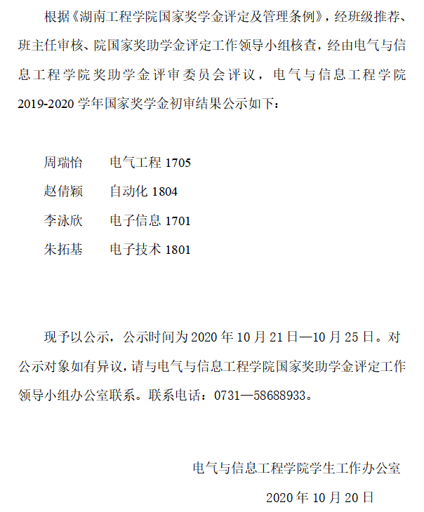
0638太阳集团官网2019-2020学年国家奖学金初审名单公示
作者:
时间:2020年10月21日 09:30